实名认证指南
中国电信&中国移动&中国联通
  • 电信实名
  • 联通实名
  • 移动实名
    实名认证视频
  • 手机号和卡号自动输入,核对下手机号是否正确,根据提示输入手机验证码,点击【快速验证】
    第一步
  • 实名认证,拍摄上传有效身份证的正反面照片,身份证需原件拍摄,拍摄时应注意不要反光,点击【下一步】
    第二步
  • 活体检测,点击【允许】使用摄像头,根据提示操作指定动作。
    第三步
  • 活体检测提示通过之后,等待系统核验身份,提示认证成功,点击【关闭】即可。
    第四步
    实名认证视频
  • 进入页面点击【立即进入】,勾选用户协议点击【确认登录】,点击【同意并开始认证】
    第一步
  • 上传身份证头像面,身份证需原件拍摄,拍摄时应注意不要反光,核对证件信息无误后点击【下一步】
    第二步
  • 上传身份证国徽面,身份证需原件拍摄,拍摄时应注意不要反光,核对证件信息无误后点击【下一步】
    第三步
  • 点击【下一步】进入人脸识别页面,根据提示按照指示要求做动作
    第四步
  • 人脸识别通过后,显示卡片添加成功,点击【确定】即是完成实名,返回即可
    第五步
    实名认证视频
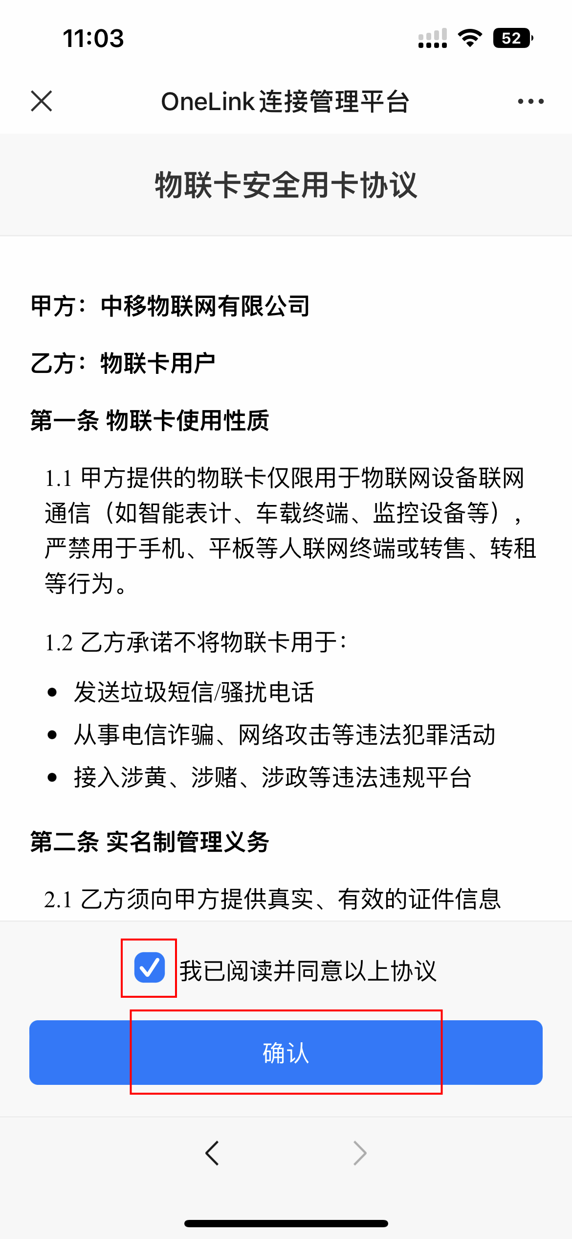
  • 勾选安全用卡协议,点击【确认】,进入实名认证页,点击【实名登记认证】跳转,打开小程序,点击【允许】开始实名认证
    第一步
  • 拍摄上传有效身份证的正反面照片,身份证需原件拍摄,拍摄时应注意不要反光,上传完成后,核对证件信息后点击【下一步】
    第二步
  • 活体检测,点击【允许】使用摄像头,根据提示操作指定动作。
    第三步
  • 活体检测完成后显示资料提交成功,返回即可
    第四步